一年一度的研究生入学考试将很快拉开大幕。中轻集团造纸院、食品院、日化院都是硕士研究生培养单位,各研究院硕士研究生招生简章也都已经发布。
2020年,中轻集团各研究院拟招生共25人。来中轻集团研究院读研,你将获得
轻工行业顶尖的师资和研究资源
形式多样的奖、助学金和学费减免
广受用人单位欢迎的就业前景
话不多说,一起再来了解一下各研究院的招生简章:
中国制浆造纸研究院有限公司2020年硕士研究生招生简章
中国制浆造纸研究院有限公司(以下简称中国纸院)始建于1956年,前身为轻工业部造纸工业科学研究所,1999年由事业科研单位转制为科技型企业,进入中国轻工集团公司。2012年入驻望京中关村科技园朝阳分园,2017年11月完成公司制改制,由中国制浆造纸研究院更名为中国制浆造纸研究院有限公司,现为国务院国资委监管的保利集团直属中轻集团全资子企业。
中国纸院坚持以技术研发和服务为核心,注重人才培养,强化科技资源条件建设。设有制浆造纸国家工程实验室、全国造纸工业标准化技术委员会、国家纸张质量监督检验中心、造纸工业生产力促进中心、全国造纸工业信息中心等国家级行业研发和服务平台;及中国造纸杂志社、中国造纸协会生活用纸专业委员会、中国造纸学会特种纸专业委员会、中国造纸学会废纸回收利用专业委员会等专业性机构,为行业提供技术、标准、质量、信息等全方位的服务,满足行业需求。中国纸院拥有一支专业水平高、科研经验丰富的专家级技术团队。60年来共完成1700余项研究项目,其中180多项分别获国家、部(委)颁发的各种奖励,是推动中国造纸工业技术进步的主力军 。同时,中国纸院还是中国造纸工业对外技术交流和开展国际合作的推动者,积极承担国际合作及援外项目,为国内外培养了一批高级工程技术人才。
中国纸院1984年经国务院学位委员会批准为制浆造纸工程专业硕士研究生学位授予单位。研究生教育以培养科学视野、夯实理论基础、强化实践能力为目标,课程设置合理,符合新时代创新型人才培养要求。研一基础课设在天津科技大学,研二研三回院随导师所在研发团队从事专业课题研究。研究生在读期间不仅可参与课题组的研究,更可充分利用中国纸院丰富的科技资源,参与多渠道、多类型的国内外学术交流。同时,强调论文选题的应用性,毕业生就业优势突出。
我院招收的硕士研究生学制3年,属统招统分非定向生,不收取学费,并设立奖、助学金。毕业就业双向选择,在学期间表现突出者择优留院工作。
欢迎制浆造纸、林产加工、印刷技术、化学工程等专业的考生报考中国纸院硕士研究生。
一、招生计划
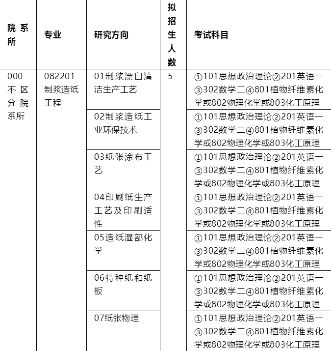
中国制浆造纸研究院有限公司面向全国招生,2020年计划招收硕士学位研究生5名。
二、报名须知
(一)考生报名前应仔细核对本人是否符合报考条件,凡不符合报考条件的考生将不予录取,相关后果由考生本人承担。
(二)根据教育部规定,2020年硕士研究生报考一律采取网上报名方式。所有报考我院的考生均须在中国研究生招生信息网(http://yz.chsi.com.cn/)报名,报名时间按教育部统一规定。逾期不再补报,也不得再修改报名信息。考生自行登录中国研究生招生信息网,浏览报考须知,按教育部、考生所在省(市、区)高校招生办公室、报考点以及报考招生单位的网上公告要求报名。
(三)报考我院且在北京参加初试的考生,须选择北京工商大学报名点报名。
(四)报考我院在外埠参加全国统一考试的考生须选择当地省(市、区)招办指定的报考点报名。
(五)所有考生(包括推荐免试生)须在教育部规定时间内持有效身份证件和报名号到选择的报考点进行电子照相和信息确认。考生只有在网上报名、网上支付报名费、电子照相和信息确认全部完成后,提交的报名信息才有效。
(六)报考人员的资格审查在复试时进行,不符合报考条件的考生将取消复试资格。
三、考试
(一)入学考试分初试和复试。
(二)初试日期:以准考证公布的日期为准。
(三)全国统考初试科目为思想政治理论、英语(一)、数学(二)、植物纤维素化学或物理化学或化工原理,其中思想政治理论、英语(一)、数学(二)由教育部统一命题,植物纤维素化学、物理化学、化工原理由我院组织命题。
(四)初试方式:全部考试科目均为笔试。
(五)初试地点:参加全国统一考试的考生到本人所在的省(市、区)高校招生办公室指定的考场;我院北京地区的考场设在北京工商大学,考生考前需在北京工商大学网站查看考场具体安排。
(六)复试资格由我院在依据国家分数线标准的基础上,结合我院当年考试的具体情况进行确定。达到我院复试资格的所有考生均需参加复试,复试的时间、地点、科目及方式由我院依国家相关要求自行确定,复试时间一般在每年4月中旬,复试笔试专业科目为轻化工程、英语,面试包括英语口语、专家面试等。
四、体格检查
复试时由我院统一组织到指定医院进行体格检查。
五、说明
研究生招生期间,我院网站会及时发布各阶段招生信息,请考生注意查看。

注:中国制浆造纸研究院有限公司二〇二〇年硕士研究生招生专业目录

中国食品发酵工业研究院2020年硕士研究生招生简章
中国食品发酵工业研究院(以下简称:研究院)创建于1955年2月,是我国规模最大、历史最久的从事食品、生物工程研究与开发的科研机构。1986年7月,经国务院学位委员会批准,成为第三批硕士学位授予单位(单位代码:83705),是二级学科---发酵工程(082203)硕士学位授予点,2011年增列为一级学科----轻工技术与工程硕士学位授权点(0822),已为国家培养和输送了一批有能力有水平的专业技术人才。
一、招生专业、招生人数、学习形式及学制
中国食品发酵工业研究院面向全国招收发酵工程专业学术学位硕士研究生,2020年计划招收学术学位硕士研究生8名,学习形式为“全日制”非定向,学制为2.5年。
二、报考条件
报名参加全国硕士研究生招生考试的人员,须符合下列条件:
1.中华人民共和国公民。
2.拥护中国共产党的领导,愿为社会主义现代化建设服务,品德良好,遵纪守法。
3.国家承认学历的应届本科毕业生(入学前应取得学士学位)或具有国家承认的大学本科毕业学历和学士学位的人员。
4.身体健康状况符合规定的体检要求。
三、学费和奖助学金
(一)学费
凡被研究院正式录取、以全日制方式学习的硕士研究生,暂不收取学费。
(二)奖助学金
1.助学金:硕士研究生均享受每人每月800元助学金。
2.专项奖学金:研究院设有研究生专项奖学金,用于奖励在学术活动、学习成绩、科技成果等方面获得突出成绩的研究生。
3.实行“助研”岗位津贴,鼓励导师为其指导的硕士生提供“助研”岗位,津贴不少于300元/月。
四、报名及资格审查
1.考生报名前应仔细核对本人是否符合报考条件,凡不符合报考条件的考生将不予录取,相关后果由考生本人承担。
2.根据教育部规定,报考一律采取网上报名方式。所有报考研究院的考生均须在中国研究生招生信息网(http://yz.chsi.com.cn/)报名,报名时间按教育部统一规定。逾期不再补报,也不得再修改报名信息。
3.考生自行登录中国研究生招生信息网浏览报考须知,按教育部、考生所在省(市、区)教育考试机构、报考点以及研究院的网上公告要求报名。考生只有在网上报名、支付报名费、电子照相和信息确认全部完成后,提交的报名信息才有效。
4.报考研究院且在北京参加初试的考生,必须选择北京工商大学报名点进行现场确认和初审。
5.报考研究院在外埠参加全国统一考试的考生,必须选择当地省(市、区)教育考试机构指定的报名点进行现场确认和初审。
6. 报名期间将对考生学历(学籍)信息进行网上校验,考生可上网查看学历(学籍)校验结果。考生也可在报名前或报名期间自行登录“中国高等教育学生信息网”(网址:http://www.chsi.com.cn)查询本人学历(学籍)信息。未能通过学历(学籍)网上校验的考生应在我院规定时间内完成学历(学籍)核验。
7.在复试前,考生必须提供学历学位证书、学生证、身份证、大学成绩单等相关材料,研究院将对考生报考资格进行再次审查。
五、考试录取
1.入学考试分初试和复试。
2.初试由教育部组织在全国实行统一考试。考生可凭网报用户名和密码登录“研招网”下载打印的《准考证》。《准考证》使用A4幅面白纸打印且正反面不得涂改。考生凭下载打印的《准考证》及第二代居民身份证参加考试。
3.考试初试时间: 2019年12月21日至2019年12月22日(每天上午8:30—11:30,下午14:00—17:00)。考试时间以北京时间为准。
4.全国统考初试科目为思想政治理论、英语、数学(二)、发酵生物化学,满分分别为100分、100分、150分、150分。其中思想政治理论、英语、数学(二)由教育部统一命题,发酵生物化学由研究院组织命题。
5.初试地点:由考生本人选定的报考点负责安排,详见《准考证》或咨询所选报考点。研究院北京地区的考场设在北京工商大学
6.复试时间:一般在3月底或4月初举行。复试地点:研究院本部。复试内容:笔试(专业课《微生物学》)和面试(含外语口语、专业能力及综合素质)等。
7.有关复试的具体要求,请登录研究院门户网站(www.cnif.cn),查询公布的《中国食品发酵工业研究院2020年硕士研究生招生复试录取工作办法》等信息。
中国日用化学工业研究院
2020年硕士研究生招生简章
中国日用化学工业研究院(以下简称中国日化院)是我国最早从事表面活性剂和家用化学品研究与开发的科研机构,是该领域唯一的国家级研究院。全院占地面积110余亩,建筑面积约6万平方米。现有员工200多人,拥有一批表面活性剂领域专家队伍,其中教授级高工20余人,享受国务院特殊津贴专家14人,国家“万人计划”中青年科技创新领军人才3人,全国“五一”劳动奖章获得者1人,省部级劳模2人。
中国日化院主要从事表面活性剂研究开发、标准制定、分析检测、工程设计和行业信息等工作,是我国最大的表面活性剂技术创新平台,引领着我国表面活性剂行业的发展方向。“八五”以来,共完成科研项目360余项,其中国家攻关、863、973、国家自然基金及部省项目百余项,获部省以上各种奖励100余项。为国家培养了200多名硕士和博士研究生,已成为国内表面活性剂行业人才培养的重要基地,为我国表面活性剂/洗涤剂工业的发展做出了重要的贡献。
中国日化院是“全国表面活性剂和洗涤用品标准化技术委员会”、“表面活性剂标准化分技术委员会”、“洗涤用品标准化分技术委员会”和“全国食品用洗涤消毒产品标准化技术委员会”四个全国标准化专业机构归口单位,同时也是我国在国际标准化组织“ISO/TC91表面活性剂技术委员会”国内的技术对口单位,负责代表中国参与ISO/TC91的标准化活动,履行对ISO/TC91制定的国际ISO标准、以及拟议中的ISO标准项目计划进行投票表决的职责。表面活性剂国家工程研究中心、国家洗涤用品质量监督检验中心、全国表面活性剂及洗涤剂标准化中心、全国表面活性剂、洗涤剂行业生产力促进中心、中国日用化学工业信息中心和中国洗涤用品工业协会科学技术委员会、中国洗涤用品工业协会表面活性剂专业委员会均设在中国日化院。
中国日化院具有工程咨询和一、二类压力容器的设计资质。日化院主办《日用化学工业》、《日用化学品科学》及英文国际期刊CHINA DETERGENT & COSMETICS面向国内外发行,其主要学术论文均为《美国化学文摘》(CA)等杂志收录。图书馆馆藏图书10万余册,各种资料4000余种、期刊450余种,其中外文期刊百余种,是国内收藏日化行业图书资料最早最全的专业图书馆。
2020年面向全国招生,招生专业为:应用化学和工业催化,均为全日制。凡符合国家研究生招生简章规定报考条件的考生,均可报考我院。被我院录取的研究生,在攻读学位期间可以享受我院提供的助学金,学习成绩优秀的硕士研究生可以获得各类奖学金。一年级在山东大学胶体与界面化学教育部重点实验室学习基础理论课,二、三年级在日化院完成学位论文,其间在受到严格科研训练的同时,还能参与到我院承担的国家和地方各类研究项目中。毕业后面向全国就业,成绩优秀者可留院工作。我院历届毕业硕士研究生受到了全国日化及表面活性剂相关行业的欢迎,也得到其他与化学化工相关企业、科研院所及高等院校的高度认可。
热忱欢迎有志于从事日化行业工作和表面活性剂/洗涤剂研究开发工作的人士报考我院硕士研究生。
一、预计招生名额
2020年预计招收全日制硕士研究生12名,应用化学专业9人(全日制)、工业催化专业3人(全日制)。
二、报考条件
报名参加全国硕士研究生招生考试报考我院的人员,须符合下列条件:
1.中华人民共和国公民。
2.拥护中国共产党的领导,品德良好,遵纪守法。
3.身体健康状况符合国家和我院规定的体检要求。
4.考生学业水平必须符合下列条件之一:
(1)国家承认学历的应届本科毕业生(含普通高校、成人高校、普通高校举办的成人高等学历教育应届本科毕业生)及自学考试和网络教育届时可毕业本科生。考生录取当年入学前必须取得国家承认的本科毕业证书,否则录取资格无效。
(2)具有国家承认的大学本科毕业学历的人员。
(3)获得国家承认的高职高专毕业学历后满2年(从毕业后到录取当年入学之日,下同)或2年以上的人员,以及国家承认学历的本科结业生,符合我院的培养目标对考生提出的具体学业要求的,按本科毕业同等学力身份报考。
(4)已获硕士、博士学位的人员。在校研究生报考须在报名前征得所在培养单位同意。
三、网上报名要求
1.网上报名时间为2019年10月10日至10月31日,每天9:00—22:00。网上预报名时间为2019年9月24日至9月27日,每天9:00—22:00。
2.考生应在规定时间登录“中国研究生招生信息网”(公网网址:http://yz.chsi.com.cn,教育网址:http://yz.chsi.cn,以下简称“研招网”)浏览报考须知,并按教育部、省级教育招生考试机构、报考点以及我院的要求报名。报名期间,考生可自行修改网上报名信息或重新填报报名信息,但一位考生只能保留一条有效报名信息。逾期不再补报,也不得修改报名信息。
3.考生报名时只填报一个招生单位的一个专业。待考试结束,教育部公布考生进入复试的初试成绩基本要求后,考生可通过“研招网”调剂服务系统了解招生单位的调剂办法、计划余额等信息,并按相关规定自主多次平行填报多个调剂志愿。
4.以同等学力身份报考的人员,应如实填写学习情况和提供真实材料。
5.考生要准确填写本人所受奖惩情况,特别是要如实填写在参加普通和成人高等学校招生考试、全国硕士研究生招生考试、高等教育自学考试等国家教育考试过程中因违纪、作弊所受处罚情况。对弄虚作假者,将按照《国家教育考试违规处理办法》《普通高等学校招生违规行为处理暂行办法》严肃处理。
6.报名期间将对考生学历(学籍)信息进行网上校验,考生可上网查看学历(学籍)校验结果。考生也可在报名前或报名期间自行登录“中国高等教育学生信息网”(网址:http://www.chsi.com.cn)查询本人学历(学籍)信息。
未能通过学历(学籍)网上校验的考生应在招生单位规定时间内完成学历(学籍)核验。
7.考生应当认真了解并严格按照报考条件及相关政策要求选择填报志愿。因不符合报考条件及相关政策要求,造成后续不能现场确认、考试、复试或录取的,后果由考生本人承担。
8.考生应当按要求准确填写个人网上报名信息并提供真实材料。考生因网报信息填写错误、填报虚假信息而造成不能考试、复试或录取的,后果由考生本人承担。
四、现场确认要求
1.所有考生(不含推免生)均应当在规定时间内到报考点指定地点现场核对并确认其网上报名信息,逾期不再补办。现场确认时间由各省级教育招生考试机构根据国家招生工作安排和本地区报考组织情况自行确定和公布。
2.考生现场确认应当提交本人有效居民身份证、学历学位证书(应届本科毕业生持学生证)和网上报名编号,由报考点工作人员进行核对。
3.所有考生均应当对本人网上报名信息进行认真核对并确认。报名信息经考生确认后一律不作修改,因考生填写错误引起的一切后果由其自行承担。
4.考生应当按规定缴纳报考费。
5.考生应当按报考点规定配合采集本人图像等相关电子信息。
6.考生填报的报名信息与报考条件不符的,不得准予考试。
五、初试
1.在教育部规定时间内,考生可凭网报用户名和密码登录研招网下载打印《准考证》。
2.《准考证》使用A4幅面白纸打印,正、反两面在使用期间不得涂改或书写。考生凭下载打印的《准考证》及有效居民身份证参加初试和复试。
3.初试日期和时间按教育部规定时间执行。
4.初试科目和方式:详见我院招生专业目录,初试方式均为笔试。
六、调剂和复试
1.调剂和复试要求、内容及方式按教育部相关要求和我院公布的研究生调剂复试办法进行。
2.复试时对考生的有效居民身份证、准考证、学生证等报名材料原件及考生资格进行审查,对不符合教育部规定的,不予复试。
3.以同等学力(以报名时为准)报考的考生,复试时加试至少两门本学科主干课程,加试方式为笔试。
七、录取
在国家下达的招生计划内,根据考生考试成绩(含初试和复试),结合思想政治素质和品德考核情况和业务素质确定录取名单。考生诚信状况作为思想政治素质和品德考核的重要内容和录取的重要依据,思想品德考核不合格者,不予录取。拟录取人员在规定时间按要求在我单位网站和研招网进行公示。
八、学费及资助
攻读我院硕士研究生期间可获得的助学金(6000元/年)、学业奖学金(5000元/年)、科研补助(6000元/年,一年级除外)(委托培养、在职攻读研究生不纳入奖助体系),还可以获得我院设立和社会资助的其他奖助学金。学费为每年8000元。
九、其他说明
涉及报考、复试、调剂、录取方面的政策和其他未尽事项以教育部相关要求为准。
十、联系方式
招生单位名称:中国日用化学工业研究院(单位代码:83704)
地 址: 山西省太原市文源巷34号
邮政编码:030001
联系人:王俊伟
联系电话:0351-2023734
电子邮件:renshi@ridci.cn
网址:www.ridci.cn
中国日用化学工业研究院
2020年硕士研究生招生专业目录

选择中轻集团各研究院
选择未来的精彩人生
与中轻携手
为满足人民对美好生活的向往
而不断奋进